2026化工新材料及精细化工大会暨展览会
Toggle navigation
ACMIE
ACMIE2026
AST2026
NCCE2026
会议活动
会议日程
硅材料
氟材料
热固性树脂
石化新材料
精细化工
展商中心
参展申请
商旅服务
供需对接
下载中心
展商Q&A
观众中心
观众报名
展商名录
观展指南
下载中心
观众Q&A
媒体中心
展会新闻
展商新闻
合作媒体
下载中心
关于国化
国化平台
联系我们
English
个人资料
会议记录
缴费记录
酒店预订记录
投稿记录
退出登录
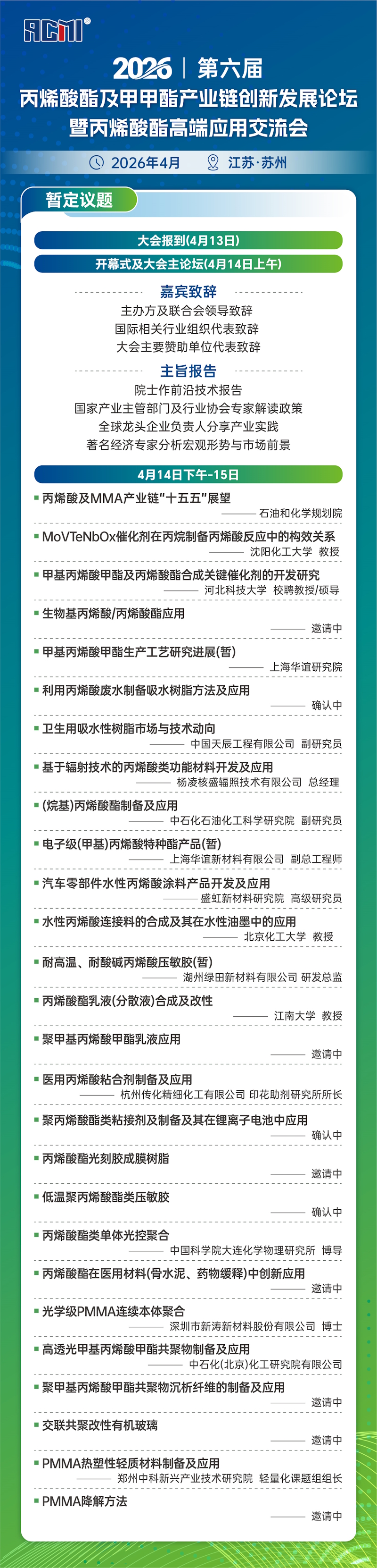
2026丙烯酸交流会
编辑:
ACMI
时间:
2026-01-28
×
模态框(Modal)标题
用户登录
忘记密码?
立即登录
没有账号?
去注册
云会议系统
短信注册
邮箱注册
+86
中国大陆 +86
中国台湾 +886
美国 +1
日本 +81
获取验证码
注册
获取验证码
注册